来源:食品学院
文/图:徐丽广;审核:李雷 发布日期 :2023-11-10 最后更新 :2023-11-10 浏览次数:
2023年11月9日,江南大学胥传来教授研究团队在Nature Aging期刊发表题为“Chiral Nanoparticle-remodeled Gut Microbiota Alleviates Neurodegeneration via Gut-Brain Axis” (https://www.nature.com/articles/s43587-023-00516-9)的研究论文。阐述了一种全新的阿尔兹海默症的潜在治疗方法。手性颗粒经口服,重塑肠道菌群并改善色氨酸的代谢,有效改善了脑部的神经炎症,逆转了阿尔兹海默症,显著改善了认知能力。bat365在线官方网站博士研究生郭晓为该论文的第一作者,胥传来教授、匡华教授、徐丽广教授为共同通讯作者。
阿尔兹海默症(Alzheimer’s diseases, AD)是一种起病隐匿、进行性发展的神经系统疾病,主要症状是记忆力减退。据统计,目前全球AD患者超过5000万,到2050年可能会上升到1.39亿,目前全球还没有治愈这种疾病的方法。
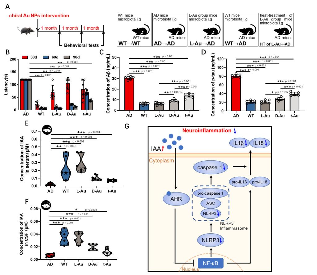
胥传来教授团队采用表面螺旋构象的左手性颗粒,给予AD模型小鼠口服,研究表明3个月后AD小鼠的认知能力得到明显改善,达到正常小鼠认知水平。研究证实模型动物的神经炎症得到了显著抑制,外周血和脑膜中Treg细胞比例增加,TH17和IL17γδT细胞显著减少。
研究团队将治疗后小鼠的粪便移植到AD小鼠体内,发现粪便移植到疾病小鼠认知能力有效提升。微生物组学分析发现治疗后的小鼠肠道中乳杆菌属和梭菌属水平显著升高;血液代谢组学分析表明治疗后小鼠血清中代谢物吲哚乙酸含量大幅增加,临床检测发现AD患者血清和脑脊液中吲哚乙酸含量均低于年龄匹配的健康人。吲哚乙酸是色氨酸代谢途径中的重要中间产物,研究团队将同位素13C11标记的色氨酸单独或与手性颗粒一起口服,在小鼠血清中检测到了其代谢产物-13C10标记的吲哚乙酸,手性颗粒上调了乳杆菌属和梭菌属吲哚乙酸合成酶的表达,提升了13C11-色氨酸转化产生13C10-吲哚乙酸的水平。尤为重要的是,同位素标记的吲哚乙酸可以穿越血脑屏障进入到脑组织中。转录组学发现吲哚乙酸靶向脑中小胶质细胞和星形胶质细胞表面的芳烃受体,并通过转录因子NF-κB抑制炎症小体NLRP3,从而抑制神经炎症,改善了脑部的免疫微环境,恢复了神经元的功能。
2400年之前,西方医学之父希波克拉底曾经说过:“一切疾病起源于肠道。”肠道菌群可能是一切健康问题的交汇点。基于脑肠轴的研究是当前生物医药领域的热点,研究成果有望促进未来肠道干预的新型手性药物研发,新机制将在更多神经退行性疾病中展现出更广泛的治疗潜力。
这项工作得到了首都医科大学北京天坛医院徐俊主任的大力帮助。研究获得了国家自然科学基金(92156003, 21925402, 32071400)等项目的资助。

手性颗粒肠脑轴治疗阿尔茨海默症机制